
Process Optimisation Tool for a Scientific Team
Timeline
7 weeks
Platform
Web (Internal Tool)
Designing a complex calculation tool into a clear, confidence-driven experience for high-stakes scientific workflows.
This project focused on redesigning an internal web-based tool used by scientific teams to perform complex calculations as part of a critical workflow. While users were domain experts, the interface made everyday tasks feel heavier than they needed to be.
The challenge wasn’t intelligence—it was experience.
Users
Scientific Domain Experts
Analysts working with complex inputs and outputs
These users were highly knowledgeable, but often under time pressure and cognitive load.
Why This Mattered
In workflows where accuracy is critical, usability issues don’t just slow people down—they introduce doubt, friction, and risk. A better experience wasn’t about making the tool “simpler”— it was about making users feel confident, guided, and in control.
Research & Key Insights
Rather than focusing on surface-level UI issues, I looked closely at how users thought while using the tool.
Key Insights
01
Scientific teams didn't approach calculations as one-off tasks. They naturally compare multiple scenarios side by side to validate decisions.
02
When inputs disappear while switching cases, users didn't just lose time—they lose confidence in the system’s reliability.
03
Repeatedly re-entering similar values shifts focus away from analysis and toward remembering what was changed.
04
Users prefer structured exports and visual formats to quickly validate results and communicate findings with stakeholders.
My Role
UX Designer
7 Weeks
Web App
Framing the problem with stakeholders
Identifying user pain points across the workflow
Defining clearer user flows
Designing wireframes and interaction patterns
Iterating based on feedback and usability insights
The Problem
Despite the expertise of its users, the tool struggled to support them effectively.
Key Pain Points:
The system worked—but it didn’t feel reliable.
The UX “Aha” Moment
The problem wasn’t the complexity of the calculations—it was the lack of guidance, feedback, and confidence throughout the experience. Once that became clear, every design decision followed naturally.
Solution Strategy
I focused on designing an experience that supported users as they worked, not after.
Design Principles
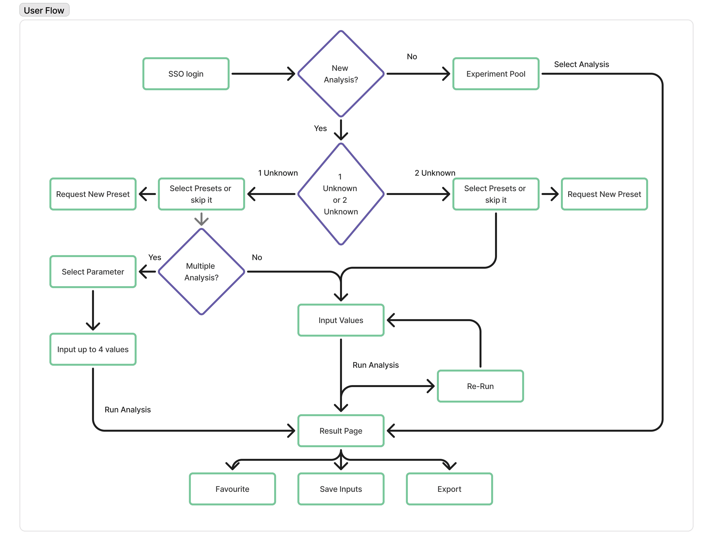
User Flow
I focused on designing an experience that supported users as they worked, not after.
Impact & Outcome
Due to confidentiality, impact was measured qualitatively and through feedback—but the improvements were clear.
Observed Outcomes
Lower task abandonment and fewer mid-flow drop-offs during complex analysis workflows.
Higher user confidence, improved perceived reliability, and stronger product stickiness for repeat usage.
Reduced cognitive friction, fewer input errors, and improved task completion consistency.
Better information discoverability, increased engagement with results, and smoother handoff to downstream stakeholders.
Overall, the solution reduced friction across critical workflows, improved engagement, and supported sustained usage by making complex tasks feel more predictable and manageable.
Reflection & Learnings
What this project reinforced for me
This project strengthened my approach to designing for complexity—where clarity, predictability, and confidence matter more than novelty.
Confidentiality Note
This case study is a reimagined version of real-world work. All names, visuals, and data have been anonymised to respect confidentiality.






